Select Category
All Categories
Accounting
Agriculture
Astrobiology
Banking & Finance
Business World
Civilizations
Commerce & Economics
Competitive exams
Computer Science & IT
Current affairs
Earth Science
Educational Development
Environment
Explore the Animal World
Food chain
General Knowledge
Geography Map
Green Life
History
Human Health
Journalism
Law
Science
Social Science
TAX
About Us
Contact Us
Login
Algorithm design - Part 3
1
of
25
💡
Hints:
3
Q1. What’s missing from this part of a flowchart?
×
A. An Arrow
B. A Line
C. A Square
D. A Diamond
Q2. All the following can be used to help analyze a problem EXCEPT
A. Top down design
B. Stepwise refinement
C. algorithms
D. IPO chart
Q3. What is a sorting algorithm?
A. An algorithm for saving programming code
B. An algorithm for compiling and checking programming code
C. An algorithm for organising data in order
D. An algorithm for organizing data into an unsorted tuple
Q4. Adding additional parallel processes will always lead to the same amount of speedup
A. TRUE
B. FALSE
Q5. What is an Algorithm?
A. step-by-step process for solving a problem.
B. Does not use graphics to show how a process works
C. Does not help you plan out com puter code
D. Something that creates a lot of con fusion
Q6. How are symbols connected together in a flowchart?
A. Symbols do not get connected together in a flowchart
B. With lines and an arrow to show the direction of flow
C. By numbers
Q7. Which type of search algorithm is this?
×
A. Binary
B. Linear
Q8. High level language is a :
A. Programming language
B. script language
Q9. 9x3=
A. 27
B. 20
C. 26
D. 22
Q10. Which expression best defines bubble sort?
A. n+1
B. n=1
C. n-1
D. n/1
Q11. What does iteration involve?
×
A. Rejecting
B. Reclining
C. Repeating
Q12. A BINARY SEARCH looks for a certain name in a list of sixteen names. What is the most possible number of places it will have to check?
A. 1
B. 2
C. 4
D. 8
Q13. Constants cannot be changed.
A. True
B. False
Q14. Which converts high level language to low level language
A. low level programming
B. high level programming
C. cpu
D. syntax
Q15. Identify a variable within this f lowchart.
×
A. INPUT
B. Start
C. 12
D. RESULT
Q16. Numbers inputted are 5 and 8. Answer?
×
A. x
B. y
C. An error would be returned
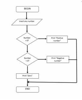
Q17. State the output if the number is 6.
×
A. Zero
B. Positive number
C. Negative number
Q18. 15 x 32
A. 480
B. 408
Q19. What is the average case complexity of Quick sort algorithm?
A. O(n log n)
B. O(log n)
C. O(n)
D. O(n2)
Q20. What is the time complexity of this algorithm?
×
A. O(n)
B. O(2n)
C. O(log n)
D. O(n2)
Q21. What is a disadvantage of bubble sort?
A. It is slow and inefficient
B. It doesn’t do anything in sorted lists
C. It doesn’t work on unsorted lists
D. None of the provided options
Q22. What is a variable
A. A piece of data held in memory
B. A piece of code
C. An arithmetic operator
Q23. Shelly scored 5,282 points on a video game. Jenny scored 3,823 points on the video game. What was their total score?
A. 8,105
B. 9,105
C. 9,015
D. 8005
Q24. How many consgtraints does flow have?
A. 1
B. 2
C. 3
D. 4
Q25. Develop an algorithm to prompt the user for and accept a measurement in centimeters and convert it to inches. Output the measurement in both inches and centimeters. Recall that 1 inch = 2.54cm.Which of the following would BEST indicate a prompt for input?
A. print "The conversion is", inchmeas, measure
B. print "Please enter measurement"
C. print Please enter measurement
D. print "Please enter measurement", measure
Submitting Your Quiz...
Please wait while we process your answers